xAI heeft Grok 4.1 gelanceerd, haar nieuwste AI met een opmerkelijke verbetering in emotionele antwoorden tijdens chats en de mogelijkheid om creatiever te werken.
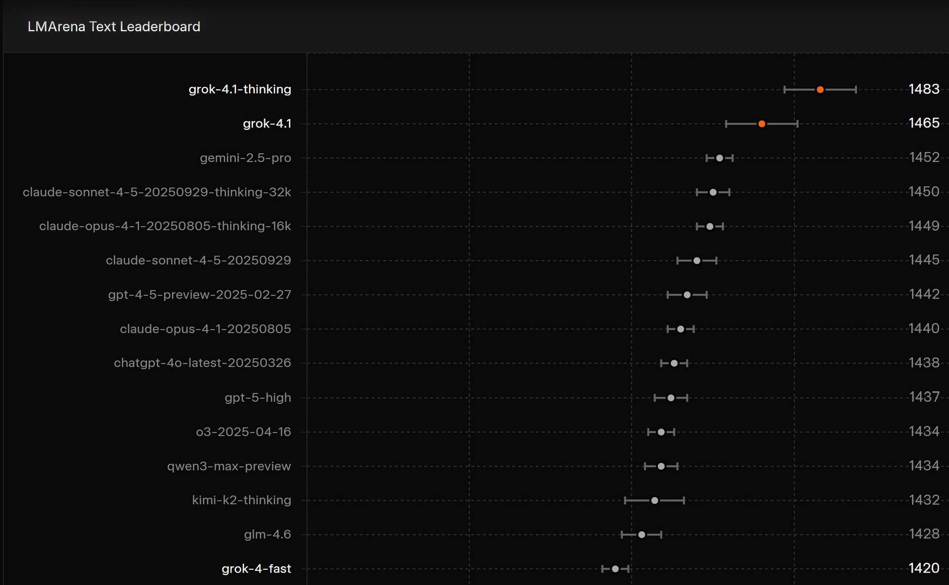
Grok 4.1 staat op de eerste plaats in LMArena's Text Leaderboard met een voorlopige score van 1483, waardoor het een zeer capabele AI is in het reageren op prompts in vergelijking met alle andere AI-chatbots op de markt. Het stond ook op de eerste plaats van EQ-Bench3, een emotionele intelligentietest beoordeeld door een andere AI, Claude Sonnet 3.7.
Bovendien vertoont Grok 4.1 iets vaker tekenen van oneerlijkheid en manipulatie dan voorheen, waardoor het een ideale metgezel is voor degenen die een beetje pit willen in hun AI-chats. De AI beantwoordt ook eerder schadelijke vragen in de Denkmodus en bezwijkt eerder voor prompt injectie-aanvallen dan Grok 4.0 API, volgens de modelkaarten.
Deze verfijnde mogelijkheden zijn waarschijnlijk het gevolg van xAI's recente pogingen om meer categorie-specifieke AI-tutoren in te huren, wat resulteert in meer mensachtige antwoorden. Dit is te zien in de voorbeelden van prompt antwoorden, zoals vragen naar reisideeën voor San Francisco of het maken van verleidelijke X-posts.
Grok 4.1 is vandaag beschikbaar voor alle gebruikers op het web en de smartphone-apps. Het modelkeuzemenu in het promptinvoerveld kan worden gebruikt om ervoor te zorgen dat dit AI-model wordt gebruikt in plaats van een ouder model.
Bron(nen)
Top 10 Testrapporten
» Top 10 Multimedia Notebooks
» Top 10 Gaming-Notebooks
» Top 10 Budget Gaming Laptops
» Top 10 Lichtgewicht Gaming-Notebooks
» Top 10 Premium Office/Business-Notebooks
» Top 10 Budget Office/Business-Notebooks
» Top 10 Workstation-Laptops
» Top 10 Subnotebooks
» Top 10 Ultrabooks
» Top 10 Notebooks tot €300
» Top 10 Notebooks tot €500
» Top 10 Notebooks tot € 1.000De beste notebookbeeldschermen zoals getest door Notebookcheck
» De beste notebookbeeldschermen
» Top Windows Alternatieven voor de MacBook Pro 13
» Top Windows Alternatieven voor de MacBook Pro 15
» Top Windows alternatieven voor de MacBook 12 en Air
» Top 10 best verkopende notebooks op Amazon
» Top 10 Convertible Notebooks
» Top 10 Tablets
» Top 10 Tablets tot € 250
» Top 10 Smartphones
» Top 10 Phablets (>90cm²)
» Top 10 Camera Smartphones
» Top 10 Smartphones tot €500
» Top 10 best verkopende smartphones op Amazon












